信号调理电路
词条创建时间:2022-09-09浏览次数:1319
信号调理电路就是信号处理电路,把模拟信号变换为用于数据采集、控制过程、执行计算显示读出或其他目的的数字信号。是指利用内部的电路,如滤波器、转换器、放大器等来改变输入的讯号类型并输出。在实际应用中工业信号有些是高压,过流,浪涌等,不能被系统正确识别,必须调整理清。
信号调理电路原理
信号调理电路往往是把来自传感器的模拟信号变换为用于数据采集、控制过程、执行计算显示读出和其他目的的数字信号。
模拟传感器可测量很多物理量,如温度、压力、力、流量、运动、位置、PH、光强等。但是传感器信号不能直接转换为数字数据,因为传感器输出是相当小的电压、电流或电阻变化,因此,在变换为数字数据之前必须进行调理。
调理就是放大,缓冲或定标模拟信号,使其适合于模/数转换器(ADC)的输入。然后,ADC对模拟信号进行数字化,并把数字信号送到微控制器或其他数字器件,以便用于系统的数据处理。
信号调理电路技术
1.放大
放大器提高输入信号电平以更好地匹配模拟-数字转换器(ADC)的范围,从而提高测量精度和灵敏度。此外,使用放置在更接近信号源或转换器的外部信号调理装置,可以通过在信号被环境噪声影响之前提高信号电平来提高测量的信号-噪声比。
2.衰减
衰减,即与放大相反的过程,在电压(即将被数字化的)超过数字化仪输入范围时是十分必要的。这种形式的信号调理降低了输入信号的幅度,从而经调理的信号处于ADC范围之内。衰减对于测量高电压是十分必要的。
3.隔离
隔离的信号调理设备通过使用变压器、光或电容性的耦合技术,无需物理连接即可将信号从它的源传输至测量设备。除了切断接地回路之外,隔离也阻隔了高电压浪涌以及较高的共模电压,从而既保护了操作人员也保护了昂贵的测量设备。
4.多路复用
通过多路复用技术,一个测量系统可以不间断地将多路信号传输至一个单一的数字化仪,从而提供了一种节省成本的方式来极大地扩大系统通道数量。多路复用对于任何高通道数的应用是十分必要的。
5.过滤
滤波器在一定的频率范围内去处不希望的噪声。几乎所有的数据采集应用都会受到一定程度的50Hz或60Hz的噪声(来自于电线或机械设备)。大部分信号调理装置都包括了为最大程度上抑制50Hz或60Hz噪声而专门设计的低通滤波器。
6.激励
激励对于一些转换器是必需的。例如,应变计,电热调节器,和RTD需要外部电压或电流激励信号。通常RTD和电热调节器测量都是使用一个电流源来完成,这个电流源将电阻的变化转换成一个可测量的电压。应变计,一个超低电阻的设备,通常利用一个电压激励源来用于惠斯登(Wheatstone)电桥配置。
7.冷端补偿
冷端补偿是一种用于精确热电偶测量的技术。任何时候,一个热电偶连接至一个数据采集系统时,您必须知道在连接点的温度(因为这个连接点代表测量路径上另一个“热电偶”并且通常在您的测量中引入一个偏移)来计算热电偶正在测量的真实温度。
信号调理电路设计实例
1、硬件设计
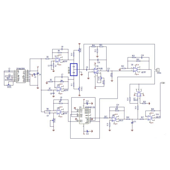
信号调理电路单路输入的硬件结构,包括信号输入、放大、单片机控制等几大部分。信号输入电路由精密基准电源MAX872、光继电器AQW212E、运放4502 及精密仪表开关电容模块LTC1043 等组成。其中精密基准电源的使用一方面提升输入信号的电位, 避免低电位测量时的干扰误差;另一方面作为一路检测电路, 其测量结果可以修正其它回路的检测结果, 实现系统的在线自校正。MAX872 具有较宽的电压输入范围(2.7~20V),输出精度可达2.500V ± 0.2%。LTC1043CN 是双精密仪表开关电容,电容外接, 多用于精密仪表放大电路、压频转换电路和采样保持电路等。当内部开关频率被设定在额定值300Hz时, LTC1043CN 的传输精确度最高, 此时电容器CS 和CH大小均为1 μ F。LTC1043CN 和运放LT1013 组成差分单端放大器,采用LTC1043CN为差分输入的电压采样值, 电压保持在电容器CS上并送到接地参考电容器CH 中, 而CH 的电压送到LT1013 的非反相输入端放大。LTC1043CN是通过电容完成电压的传输, 使电压由差分输入变为单端输入, 并起到了很好的信号隔离作用, 在本设计中双电容的巧妙接法解决了热电阻的三线制输入问题。
放大电路由运放L T 1 0 1 3 和数字电位器X9241M 组成, 放大增益由数字电位器X9241 中三个数字电位器决定, 使输入信号经过放大后均变为0~500mV的电压信号, 满足模数转换器允许的电压输入范围。本部分电路仅完成信号输入, 是我们研制网络化智能仪表的一部分, 对于输入信号模数转换、数据处理、显示则由其它模块完成。S4、S5、S6 是控制一路输入的光继电器, 采集该路信号时同时合上, 其他电路是所有通道信号输入的公共电路, 只是根据输入信号的不同, 单片机改变其余光继电器的状态, 形成不同的输入电路。具体可分为以下几种情况:
(1) 采集1~5V 电压信号时: 继电器CH 合上,P11、SI、P37 断开, 通过电阻R2、R4 实现分压后变为0.25~1.25V的电压信号加在数字电位器X9241的0号电位器V0的两端, 经过软件实现对该电位器的调节, 令其滑动端的数值为25, 按25J63(电位器内共有63个电阻单元组成的阵列)这样比例继续分压变为约100~500mV信号, 加LTC1043CN 的电容CS 上,此时数字电位器X9241的其它3个电位器形成的放大倍数应为1, 才能保证在运放L T 1 0 1 3 的输出端最大电压不超过500mV; 具体如何设置这3个电位器滑动端的数值见后面软件部分。
(2) 采集热电阻信号时: 继电器SI、P11合上,CH、P37 断开。热电阻采用的是三线制接法,消除了长距离传输时传输导线的电阻带来的误差。采集过来的电阻值接在IN1、IN2 两端,IN2、IN3被三线制接法后短接,2.5V基准电压此时加在热电阻及R8、R9 上,变为毫伏级电压信号输入。当为Pt100输入390.26Ω时转换为约290mV左右的电压输出。
(3) 采集每个通道信号前还要采集两个不同的基准电压, 实现仪表在测量中的自校正功能。电路中精密基准电源MAX872 输出的2.5V 电压经精密电阻R1(66kΩ)、R3(192kΩ)分压后,将约为640mV 左右加在X9241 的0 号电位器分压。此时继电器S4、S5、S6 断开,继电器P37 合上。
2、软件设计
软件部分所要完成的工作就是控制各光继电器的状态及设定数字电位器X9241 中各数字电位器滑动端的位置。本模块采用单片机控制, 可与其它模块单片机或上位机进行通信。信号类型的设定, 也可通过扫描键盘或IC卡完成。确定了各路的信号类型后, 对应不同的输入信号, 数字电位器X9241内部的4个电位器滑动端的数值不同, 其中决定放大倍数的电位器RW1,RW2, RW3 的数值n1, n2, n3 可用下面计算方法得到, 使得当信号输入为上限值时, 在LT1013的输出端得到约为500mV 的输出电压。算法为令n1=63ViH500, n2=n1+1 则得到电阻RW3两端的电压V3=500H63(mV)
由Vi=(V3H63)n3+(500H63)n1 得到n3=( 63 × 63H500)・Vi- 63n1其中Vi 为信号输入上限值时对应的LT1013输出电压值。若采集8个通道, 则需将24个字节数据的电位器RW1, RW2, RW3 的数值n1, n2,n3顺序保存在本模块的 中, 另外还要保存8个字
节的通道信号类型。当巡回采集0~7八个通道时,根据不同的通道号, 一方面从EEPROM 中取出X9241滑动端相应的数值通过 总线写入X9241数据寄存器中, 数据寄存器的内容可传输到滑动计数寄存器WCR 以设置滑动端的位置; 另一方面从EEPROM 中取出该通道的信号类型, 根据信号类型控制各光继电器AQW212E 的开合状态, 并将X9241 的0 号电位器RW 置上合适的数值, 实现信号的正确输入及调理。
购物指南
消费保障
关于我们
